
Lucidchart Template Example (1)
What is the point of a customer map?
Steve Jobs believed that “You’ve got to start with the customer experience and work back towards the technology, not the other way around”.
A customer journey map, tells you how a customer moves from A-C and paints a clear picture of any friction/pain points, then you find ways to reduce those pain points, sounds simple but how is it actually done.
Which problems can customer maps solve?
Sales
- Where do customer drop off the most?
- Map emotions, motivations and blockers in email campaigns?
- Improve messaging and targeting by aligning to each stage
Example: Your customer keep adding to the basket, but drop off because of the lack of payment options.
Improvement: Add more secure and wider payment options.
Value and Impact
- Increase customer engagement through channel optimisation (tailored ads, sms, in-app promotions, emails, blogs, search, social ads)
- Optimise inneficient internal processes and touchpoints
- Define your target customers/personas and gain clarity
- Join up data at each touchpoint to form actionable insights (based on data, feedback and internal mapping)
- Target touchpoints areas with high marketing ROI and high retention (repeat purchase rates) and understand which promos work/don’t work
How do you do it?
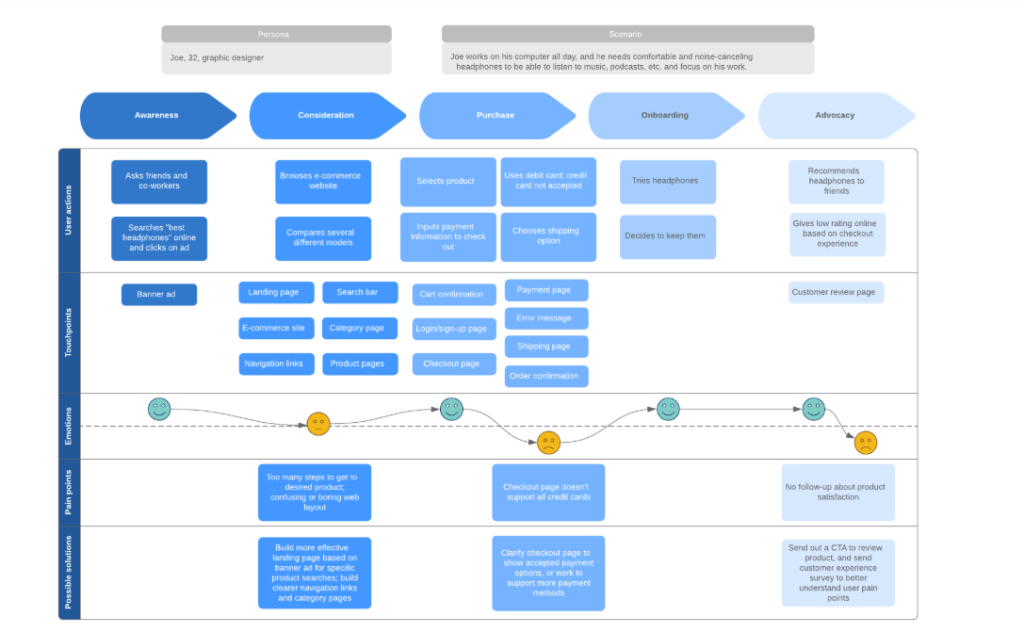
There are 6 stages that a customer/user thinks before buying;
- Pre-awareness: The customer has lived experiences, scrolls and is bombarded with information, and wan’t something they can trust, that is easy and makes them feel something.
- Awareness: The customer becomes aware of a need or problem.
- Consideration: They research potential solutions or products.
- Purchase: The customer decides on a solution and makes a purchase.
- Retention: Post-purchase, the customer uses the product and forms an opinion.
- Advocacy: Satisfied customers become brand advocates, sharing their positive experiences.

- Define your goal and problem
- Define your user/customer persona and target persona (3 max)
- Rank your target audience (impact i.e. sales/effort i.e. time and effort level)
- Look at your existing data (customer interviews, reviews, e-comm data, marketing/web data & analytics, CRM, employee interviews, logs, customer support tickets, social media, NPS/Survey scores) Remember: every customer will have a different experience!
- Validate your data by speaking to your customers or clients, and ask;
- How do customer feel about your brand?
- Where are customers delighted and annoyed the most/least?
- Where do customer cancel the most?
- When do customer interact, click, book the most/least?
- What would they love you to be, does this align with the strategy?
- Where is their high intent, interest and action?
- Why do new customers not purchase or stay with you again?
- Map your current v future state (to improve your process)
- Define what success looks like with KPIs that align with your OKRs
How do you it in a Sales team?
- Define personas – 3 based on your criteria/tier 1,2,3)
- Discuss with Sales Manager/Team and agree on next steps
- Define sales method per customer group (you can group clients/customers into groups e.g. if you have 100+ customer/client groups)
- Contact and pre-sale phase based off high impact first
- Post-sale and evaluation phase + live feedback tracking
- Measure success – Sales KPIs that align with OKRs
- Implement process improvements and automations (start with tier 1)
Summary of where it can be used by function?
| Function | Use of Customer Map | Outcome |
|---|
| Marketing | Understand awareness & lead generation journey | Better targeting |
| Sales | Map buying decision path | Faster close rate |
| CX / Account Mgmt | Improve retention & satisfaction | Higher loyalty |
| Operations | Optimize processes around service delivery | Better efficiency |
| Product | Design offers around user pain points | More valuable services |
| Support | Improve responsiveness & tone | Fewer complaints |
| Leadership | Align teams around customer value | Unified strategy |
User Persona Card (Draw it)
- Photo or symbolic icon
- Name/Title (e.g., “Dr. Jelena, Growth Partner”)
- Short Description (2–3 lines about them)
- Goals (What you and they expect)
- Pain Points (The top 3 pain points)
- Delights (The top 3 delights)
- Preferred Contact (Key decision maker (KDM) + most available person to the KDM)
- Key Opportunity (Top 3 growth areas or high income areas)
- Sales Tips (how to approach, what to offer)
- KPIs (target revenue, visit frequency, satisfaction score)
Track and analyse your buyer
- Client Name
- Client Type (B2B, Demographic data)
- Client purchasing frequency (New, existing, to onboard, prospect)
- Contact profile and Info (Country, region, user persona, contact details)
- Revenue (Current/Potential)
- Communication (Visit/weekly calls/strategic reviews)
- Preferred Communication Channel (Email, phone, in-person visits, VIP service)
- Discounts (Type of discounts/offer)
- Client Behaviour (Values speed, fast delivery, regular comms)
- Key decision maker (Who you deal with the most)
- Payment terms (monthly, quarterly, on request)
- Contract on file (yes, no)
- Service level agreement
- Sales volume per week
- Net profit per week
- Type of buyer (Seasonal, mature, promo only)
- Reason for sales peak (Why)
- Reason for sales dip (Why)
- Actions/Lesson’s learnt
- High Reward/Effort Ranking
References
(1) How-to-build-customer-journey-maps
(3) To add my sales funnel
(4) Add Sales Tracker

Leave a comment